财务代理公司优质企业
服务好,质量可靠,客户至上
杭州裕发隆会计办事,安全,快捷,放心
浙江营业执照办理快,公司全套资料办理
代理记账报税,做账质量高
等于一个老会计去公司
一站式服务成就精彩财富人生!
注册杭州公司价格实惠
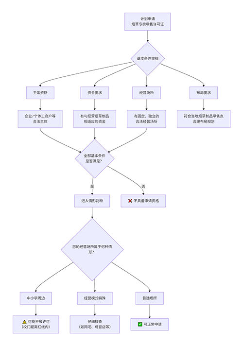
根据现行《烟草专卖许可证管理办法》及杭州市相关规定,办理烟草专卖零售许可证应满足一系列法定条件。你可以通过下面的流程图快速判断自己是否符合基本要求,再详细了解各类情形的具体要求。
各类情形的具体要求与限制
一、 普遍性法定必备条件 无论申请主体类型如何,都必须同时满足以下几点:
二、 特殊经营场所与模式限制 除了基本条件,还需特别注意以下限制性规定:
三、 申请材料清单(通用核心材料) 通常情况下,你需要准备以下材料:
办理渠道与重要提醒
办理渠道:最便捷的方式是通过 “浙江政务服务网” 网站或“浙里办”APP在线提交申请。也可前往经营场所所在地的区(县)级烟草专卖局办证大厅现场办理。 重要提醒:
如果你能告知计划经营店铺的具体地址,我可以帮你查找该区域所属的烟草专卖局联系方式,方便你进行精准咨询。
Copyright © 杭州裕发隆会计服务有限公司
地址:杭州市上城区凤起东路42号广茵大厦1918室
服务热线:0571-22958168 手机:18358186316
网址:https://www.19kj.net
邮箱:zhucebu.pang.yewujingli@cdakj.cn
备案号:浙ICP备2022026369号
在线留言|代理记帐|公司注册|关于我们|网站地图